学术动态

论文入选名单|第六届新时代中国特色社会主义政治经济学论坛

发布时间:2025-09-29来源:浏览次数:21

纪念南开大学荣誉教授谷书堂先生诞辰100周年学术研讨会

暨第六届新时代中国特色社会主义政治经济学论坛


论文入选名单


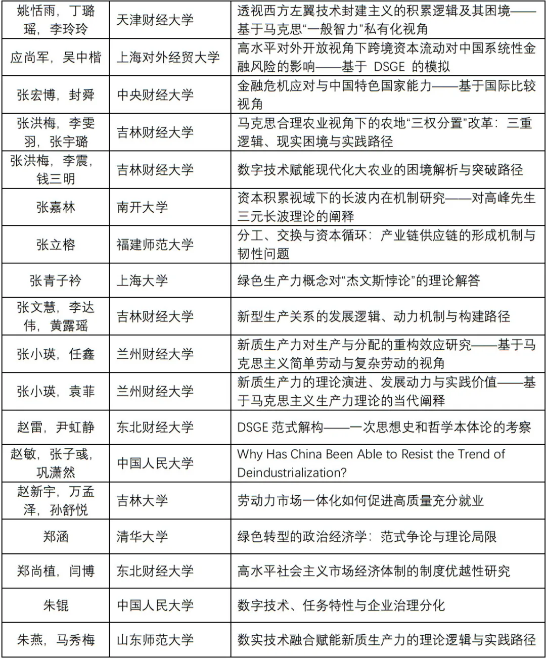
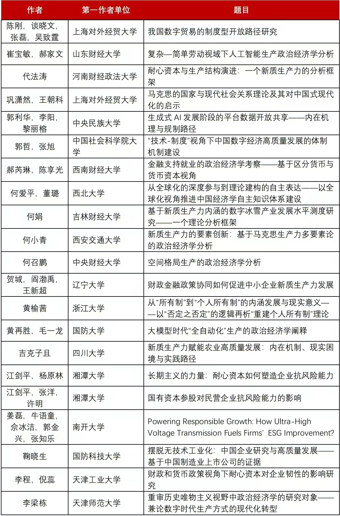
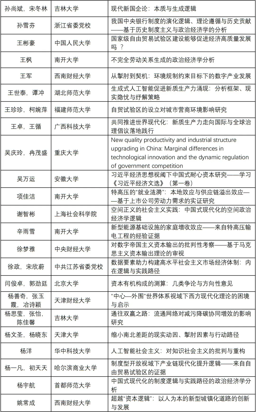
纪念南开大学荣誉教授谷书堂先生诞辰100周年学术研讨会暨第六届新时代中国特色社会主义政治经济学论坛”拟定于1011-12日在南开大学举行。本次论坛共收到论文289篇,经专家匿名评审,择优确定入选论文86篇,名单公布如下。



后续将向论文入选者发邀请函,请各位作者及时关注邮件并按时返回参会回执。会议议程将于近日发布,敬请关注!